365上市公司(英国)集团-官方网站
学院邮箱:
nnfx_yjxok@163.com
网站首页
学院概况
学院简介
学院领导
荣誉展示
联系方式
师资队伍
师资概况
教师风采
教学团队
教学科研
教学活动
成果统计
基地建设
党建工作
党建动态
风采飘扬
组织简介
团学工作
学生管理
团委
学子风采
招生就业
专业特色
考生问答
招聘信息
政策宣传
工会之家
工会工作
政策宣传
校友风采
招生就业
政策宣传
网站首页
>>
招生就业
>>
政策宣传
>> 正文
专业特色
考生问答
招聘信息
政策宣传
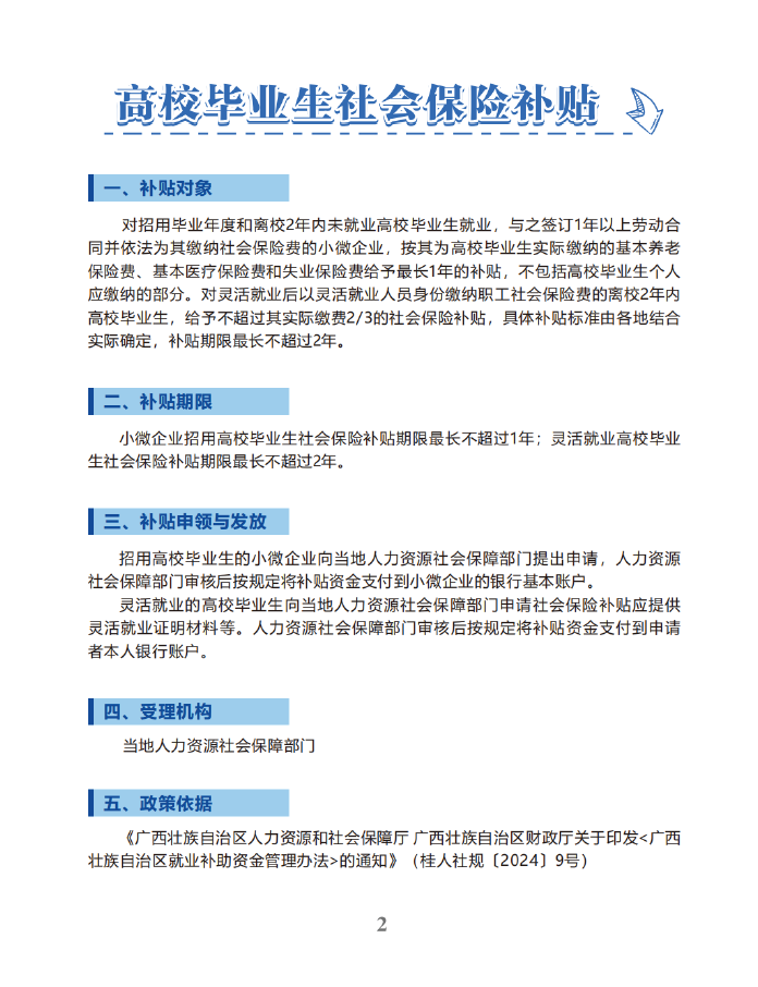
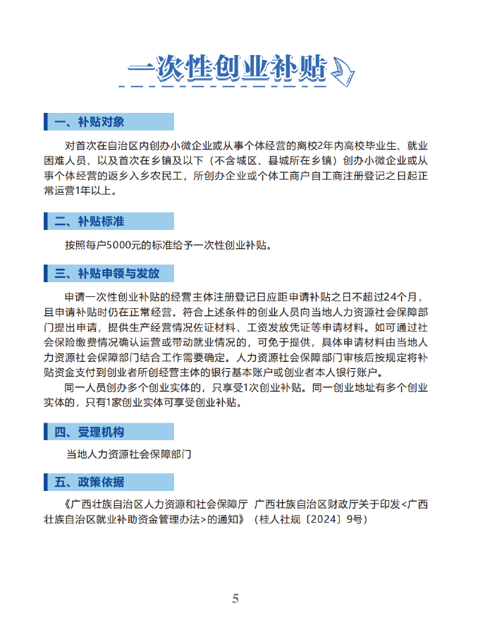
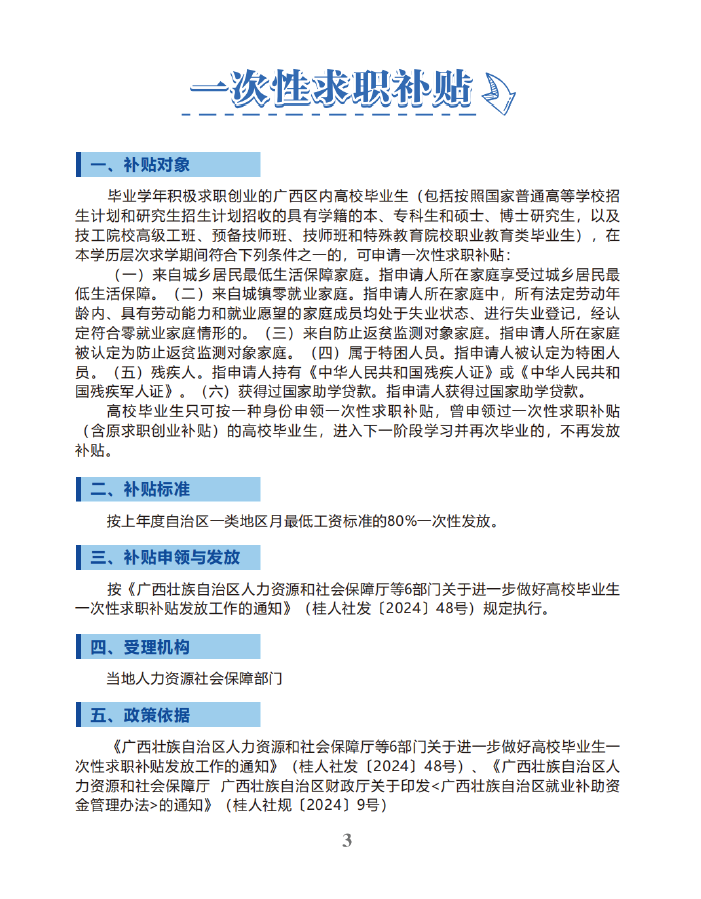
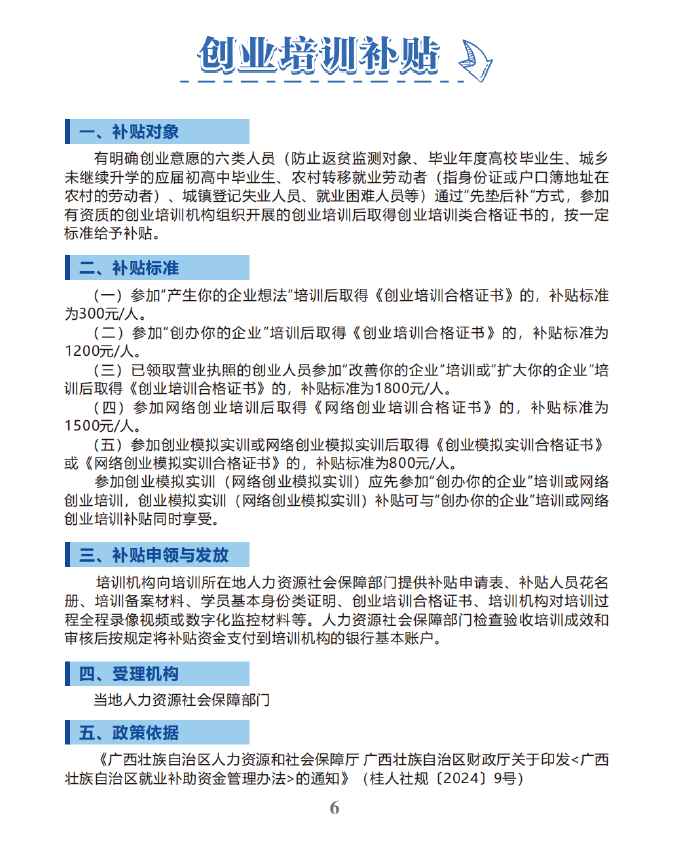
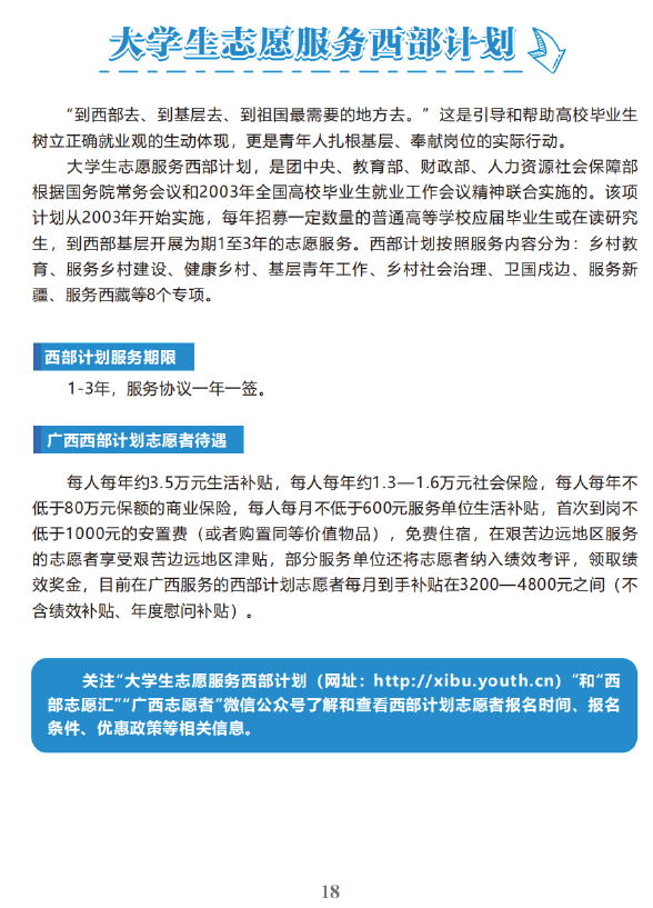
广西高校毕业生就业创业政策服务手册(2025年)
发布日期:2025-06-06 点击: 来源:冶金与资源工程学院 作者:杨波 编辑:潘显鹏 审核:韦国才
(一审:杨波;二审:潘显鹏;三审:韦国才)
下一篇:
【转发】2023届高校毕业生,请查收这份就业政策礼包